
9月2日,贵州省住房和城乡建设厅发布工程建设地方标准《贵州省装配式建筑评价标准》提出:
装配率计算和装配式建筑等级评价应以单体建筑作为计算和评价单元,并应符合下列规定:
1.单体建筑应按项目规划批准文件的建筑编号确认;
2.单体建筑由主楼和裙房组成时,主楼和裙房可按不同的单体建筑进行计算和评价;
3.单体建筑的层数不大于3层,且地上建筑面积不超过500㎡时,可由多个单体建筑组成建筑组团作为计算和评价单元。
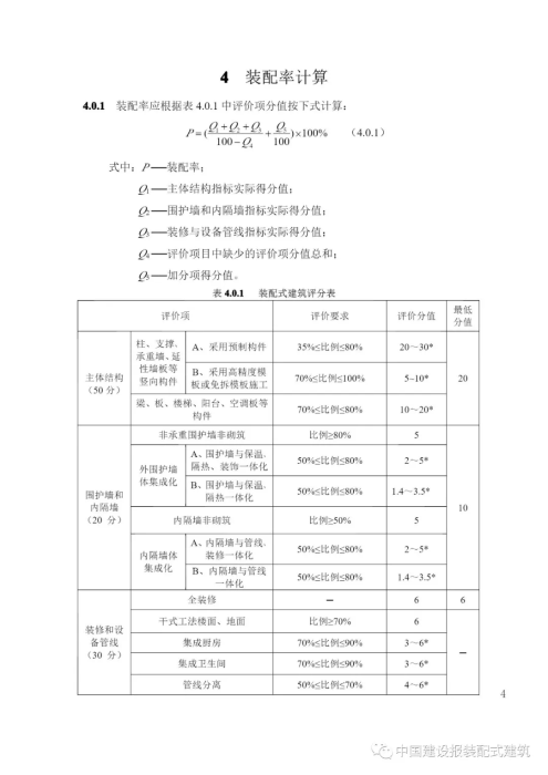
装配式建筑评价应符合下列规定:
1.设计阶段宜进行预评价,并应按设计文件计算装配率; 2.项目评价应在竣工验收阶段进行,并应按竣工验收资料计算装配率和确定评价等级。
装配式建筑应同时满足下列要求:
1.主体结构部分的评价分值不低于20分,采用钢结构时主体结构应全部采用工厂制作的预制构件;
2.围护墙和内隔墙部分的计算分值不低于10分;
3.采用全装修;
4.装配率不低于50%。
















