目 录
01城市更新概念及在国内的发展
02城市更新项目运作
03城市更新发展前景展望

第一章 城市更新概念及在国内的发展
一.城市更新基本概念
城市更新是指由特定主体对特定区域的城市空间形态和功能进行整治、完善和优化,主要包括基础设施及公建配套设施的完善、历史风貌区保护与文化传承、现有土地用途及建筑物使用功能的优化调整、低效存量用地的盘活利用及生态环境品质的提升,相较城中村改造、旧村改造、旧城改造等表述,是一个融合了城市结构、功能体系及产业结构的更新与升级等多方面内容的概念。
二.城市更新的重要性
当前,我国城市发展已从规模快速扩张进入到注重品质提升的整体转型阶段,注重对城市的更新而非扩张,是当前我国城镇化发展从注重增量转向存量挖潜的必然过渡。《中共中央关于制定十四五规划和二〇三五年远景目标的建议》中首次提出“实施城市更新行动”,住房和城乡建设部党组书记、部长王蒙徽撰写了《实施城市更新行动》,将“城市更新”作为城市建设领域“十四五”工作的主旋律,对城市更新在新时代下承担改善人居环境、优化城市功能、传承人文历史、推动产业升级的历史使命也提出新的要求。
2019年“加强城市更新”首次被列入中央经济工作会议内容。进入2020年后,中央经济工作会议公报、政府工作报告、《中华人民共和国国民经济和社会发展第十四个五年规划和2035年远景目标纲要》等中央相关政策多次提及“城市更新”,标志着城市更新正式上升为国家战略。
2020年10月20日,自然资源部发布了关于《土地征收“成片开发”标准(试行)》(征求意见稿)公开征求意见的公告,支持县级以上地方人民政府对一定范围的土地进行的综合性开发,并统筹进行方案设计、功能导入、征地拆迁、集中建设。
在这样的大背景下,一大批新的“大项目”即将蓄势待发,地方政府又迎来了新一轮的开发热潮,许多地区开始筹备城市更新项目;金融方面,国家开发银行、农业发展银行等政策性银行也推出专门支持产品;对基建央企来说,城市更新业务是未来一段时间巨大的市场增量空间和自身实力的展示舞台。
三.城市更新涉及的内容
1. 更新实施范围:城市历史建成区
2. 适用的情形:
(1)建成年代较早,失养失修失管,环境污染严重,通风采光严重不足;存在重大安全隐患(危房,或存在消防、经常性水浸或其他安全隐患);建筑使用功能不完善(如无独立厨房、卫生间等老旧小区);
(2)城市基础设施和公共服务设施不完善,如教育、医疗、公共绿地、停车场、物业用房、社区公共服务设施等配建严重不足;
(3)不符合现有规划,如所在片区规划功能定位发生重大调整,现有土地用途、土地利用效率与规划功能不符;
(4)土地利用效益低下,如产业转型升级或淘汰形成的闲置用地,或土地性质不符合产业升级后需求的(如“退二进三”);
(5)城市发展过程中形成的“边角地”、“夹心地”、“插花地”,以及历史遗留违法用地及建筑等;
(6)历史文化遗产、传统建筑、特色风貌建筑等保护、活化、利用;
(7)政府批准应当进行城市更新改造的其他情形。
3.以上适用情形按建设内容可以概括为:
(1)涉及改善基础设施的,包括征地拆迁、保障性住房建设、租赁住房建设、道路及管网升级与改造;
(2)涉及提升公共服务的,包括医疗卫生设施、教育设施、养老托育设施及社区公共服务设施的新建或改扩建;
(3)涉及生态环境治理的,包括河流水系的综合治理、城市绿化景观完善等;
(4)涉及历史文物资源及保护的,包括主体建筑的修缮与保护、智能化管理系统的建设等;
(5)涉及产业转型升级的工业用房转型发展文化创意、健康养老、科技创新等政府扶持产业等。
四.城市更新在中国发展经历
“城市更新”在中国,可以说是在广东“三旧”改造试点基础上演变而来。广东作为我国改革开放的前沿阵地,经济快速发展的同时,城市建设用地陆续逼近资源环境极限。并且在不同历史背景下,由于城市规划设计理念、城市管理水平不同,城市扩张过程中难免出现规划不合理、建设不合规、产权主体复杂、土地利用效率低的违建或城中村等问题,也亟待整改。土地问题成为制约城市发展的瓶颈。
以广州市为例:

实施“三旧”改造以来,截至2020年12月底,全广东省共实施改造面积92.60万亩,完成改造面积56.12万亩,节约土地22.77万亩,节地率达40.57%;累计投入改造资金1.95万亿元,其中社会投资占改造总投资额的87.2%。

2009年,国土资源部和广东省政府经协商并报国务院同意,决定共同推进节约集约用地试点示范省建设,并将旧城镇、旧厂房、旧村庄改造作为推进试点示范省建设的一项重要任务。在国土资源部指导下,广东在推进“三旧”改造中不断探索,建立了相对完善的政策体系,取得一系列成功经验,并随后在辽宁、上海等地陆续逐步推开。

*2018年4月,广东省发布粤国土[2018]3号文,首次允许旧改用地协议出让,对广东旧改项目的推进作用巨大。

五.城市更新项目分类
按改造力度划分:综合整治类、改建更新类和拆除重建类

1. 综合整治类
改造力度最弱、审批条件最宽松,基建企业参与相对较少。整治类项目不改变建筑主体结构和使用功能,以消除安全隐患、完善现状功能等为目的,一般不增加建筑面积。审批程序简化,主要由县区政府负责审批、实施、竣工验收和后续监管。改造资金主要来自市/区政府、权利人等。城镇老旧小区改造可视为整治类城市更新的一种。整治类城市更新利润较薄,以装修修缮为主,基建企业参与相对较少。
2. 改建(有机)更新类项目
改造力度居中、一般需由市级城市更新管理部门审批,参与者一般可通过改造、持有运营的等方式参与项目。改建类项目一般不改变土地使用权的权力主体和使用期限,在不全部拆除的前提下进行局部拆除或加建,可实施土地用途变更,部分城市可增加建筑面积(但一般会对建筑面积增幅设限,例如珠海要求不超过30%)。参与者房企可通过改造、持有运营等方式参与项目,代表案例如万科上生新所、孙科别墅。

3. 拆除重建类
改造力度最强、审批最严格,是基建投资企业参与城市更新的主要形式。本文后续投融资相关探讨主要针对拆除重建类项目。
拆建类项目对城市更新单元内原有建筑物进行拆除并重新规划建设,可能改变土地使用权的权利主体、可能变更部分土地性质。
拆建类项目流程较复杂,审批机构涉及区、市城市更新管理部门,流程包括更新计划立项、专项规划审批、实施主体确认、用地出让等环节。
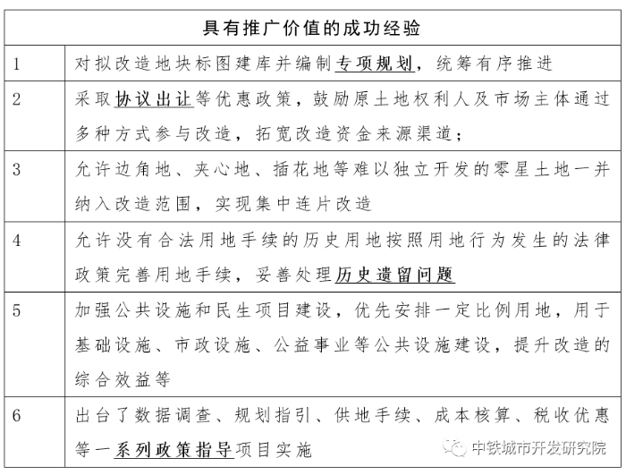
六.操作城市更新项目成功要素归纳
从国外城市更新项目以及国内现有的更新项目经验来看,以下4个方面是项目成功的必不可少的要素:
1.健全更新法律法规 实现有法可依
完善的法律法规体系是推进城市更新的基本制度保障。迄今我国在城市更新上 的制度建设仍仅停留在以地方立法为主,以政策为主的水平上,仍缺乏国家层面的法律法规支持。随着城市更新的普遍开展,我国迫切需要建立健全完备、
稳定、可操作性强的多层次法律体系。
2.制定城市更新规划协调规划政策
城市更新需要在完备的更新规划约束下才能高质量、高效率地有序进行。各国的成功经验都证明,所有成功的案例都一定有一个具有创新性、系统性和地域适应性的优秀规划。城市更新并非仅仅是对存量资源的改造。在一定意义上说, 好的城市更新都是对一座城市的再塑造,不能采取走一步说一步的盲目试错方式。
3.多元融资模式 完善财政及政策支持
城市更新所需资金巨大、占用周期长,几乎所有国际经验都证明,仅靠财政资金是难以实现高质量、可持续的更新目的。通过发挥财政资金的杠杆作用、实行税收优惠、提供合理补贴、灵活运用容积率奖励、采取符合规律的金融支持 等多种办法来吸引多方面的社会资本参与到城市更新中来,是保证我国城市更 新战略长期稳定发展的必由之路。
4.激励市场主体 多主体共同参与机制
城市更新必然涉及多元利益主体。根据国际经验,一方面政府要在城市更新中 做好多元利益主体之间关系的协调工作 ; 另一方面,政府还要把努力动员社会 各层面广泛参与到城市更新中来。社会多元主体的参与度越高,城市更新的质 量就越高,更新项目的实施过程就越顺畅。在中国目前市场环境下,这就要求政府、参建企业和金融机构在投融资模式和交易结构、收益分享等环节充分沟通协调,探索出符合我国实际的城市更新操作模式。
第二章 城市更新项目运作
如前所述,从基建企业视角为主要出发点,本章项目运作的探讨主要围绕拆除重建类项目。
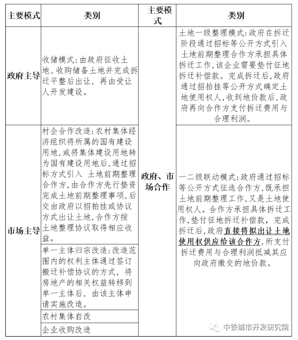
一.项目模式
1.政府主导:主要实施收储模式,由政府征收土地、收购储备土地并完 成拆迁平整后出让,再由受让人开始建设。
2.市场主导:主要包括村企合作改造模式、单一主体改造模式、农村集体自改模式以及企业收购改造模式。
3.政府、市场合作:土地一级整理模式和一二级联动模式。

*此处值得一提的是,在广东省前期实践中,允许合作方完成拆迁后定向获取该拆迁土地,2018年4月,广东省发布粤国土[2018]3号文,允许旧改用地协议出让,对广东旧改项目的推进作用巨大。这是现有法律框架下仅有的两处可以直接获取土地二级开发权的政策开口之一,即直接合规实现“一二级联动”。另一处是支持铁路沿线土地开发的政策(详见我院研究报告——土地专题)
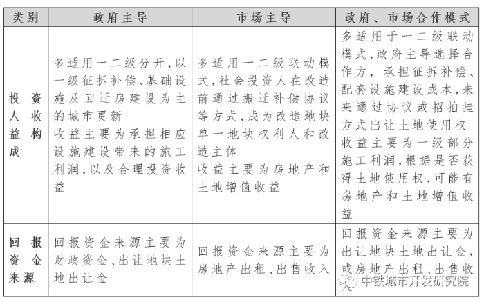
三种模式收益构成及来源主要如下:

二.项目授权架构
结合当下严格监管违规隐性负债的大背景来看,由于涉及政企分离与市场化运作原则,拆除重建类城市更新的项目实施需要两层架构(详细本院研究报告——基建项目投资模式):
一层是政府授权实施主体的架构,一般通过竞争性程序或者直接授权,将开发主体的责任给到当地平台或国有企业;
二层是国有企业根据政府授权,通过公开招标的模式选择合作的社会资本方,将相应的合作内容交给对应的主体、并签订相应的合同。
因此,无论后续是使用政策性贷款还是自平衡片区开发模式,都需要厘清两层授权架构,在合规的模式与权限内厘清实施主体与责任主体。
三.项目投资运作建议流程
分为项目总体运作思路和具体项目操盘流程。
1.从基建企业投资城市更新项目总体视角出发,城市更新项目运作思路流程应当是:

第一步:根据地方现状,确定实施范围
为什么要实施城市更新行动?是为了建设宜居城市、绿色城市、韧性城市、智慧城市、人文城市,不断提升城市人居环境质量、人民生活质量、城市竞争力,走出一条中国特色城市发展道路。虽然经过若干年的大力发展,各地区的城市建设初见成效,但距离新时代的城市发展路径与公共服务体系完善还有一定的距离,各地区应当根据地区的现状,合理确定城市更新的应用范围。
包括:老旧城区的整体更新、城市风貌保护与更新、推动园区、核心区的智慧化改造;各地应当根据实际的需求确定城市更新的应用范围。将城市建设的“十四五”发展目标与城市更新的实施范围相统 一,以此奠定城市更新项目的工作目标。
第二步:根据实施范围,确定项目构成
当各地确定了适合当地实际情况的实施范围以及总体的发展目标,就能以此为蓝本,梳理达到项目所需要进行的具体基础设施与公共服务投资,项目构成也自然诞生:
改善城市基础设施的,涉及拆迁、保障性住房建设、租赁住房建设、老旧小区改造、道路升级与改造、更新管网;
生态环境治理的,涉及修复河湖水系和湿地等水体、保护城市山体自然风貌、完善城市生态系统、改造完善城市河道、堤防、水库、排水系统设施;
提升公共服务的,包括新建或扩改建教育设施、医疗卫生设施、养老托育设施、社区公共服务设施;
完善城市管理的,包括信息化、数字化、智能化的新型城市基础设施建设和改造。
第三步:根据项目构成,确定实施主体
明确了项目构成之后,各地可根据实际情况来选择实施主体:
属于政府投资范围的公益性项目,由政府部门作为项目的实施主体;
属于半公益性的、资金能够自平衡的准公益性项目,由城投公司作为实施平台;
属于市场化范畴的、适宜社会资本直接承接的,可通过竞争性方式选择社会资本作为实施主体。
在新时代的城市更新项目中,往往是同时具有公益性、准公益性、经营性项目,因此实施主体可以有多个;根据不同的实施范围,将实施工作进行划分和分配,根据具体的工作内容选择适宜的实施主体。
第四步:根据实施主体,确定实施模式
确定了实施主体后,采用何种方式实施城市更新也变得顺其自然:
以政府部门作为实施主体的,采用政府投资、地方专项债券等模式实施;
以城投公司作为实施主体的,采用市场化运作、整体资金平衡、ABO等模式实施;
以社会资本作为实施主体的,采用招商、PPP、混改等模式实施。
考虑到城市更新项目的体量基本较大,仅靠一个主体、一个模式实施的可能性不高。在“财政紧日子”的主旋律下,根据项目的具体性质进行合理拆分、组合实施,是促使项目更好、更快落地的必要条件。
从目前市场来看,ABO+投资人+EPC是主流模式,具体操作详见本院报告《基建项目运作模式》。
第五步:根据实施模式,确定筹资方式
采用多种模式实施,资金自然也需要多渠道筹集。根据不同的实施主体、实施模式,项目资金也有不同的来处:
以政府作为实施主体的,只能通过财政预算内资金、地方专项债券筹集;
以平台公司作主体的,可以通过承接债券资金与配套融资、发行债券、政策性银行贷款、专项贷款等方式筹集资金;以企业作为实施主体的,可以通过商业性银行贷款、项目收益债、信托、政策性银行贷款、投资基金等方式募资。
在有相应金融政策时,也可根据成本更低的渠道、募资方式,来调整主体与实施范围;既享受政策的红利,又能够帮助项目更好的落地。
第六步 城市更新项目的收益平衡
当前,城市更新项目的实施原则要求公益性为主、市场化运作、以及片区内的收益自平衡。
城市更新项目的收益来源本质是将区域内收益进行统筹,通过有收益的部分来补偿没有收益的公益性支出;并且通过公共服务以及产业的导入,来实现整体城市功能的升级。
因此,城市更新的项目谋划,往往可以通过收益进行测算,在腾空土地、改造后的商业收益的基础上,对基础设施及公共服务的投入进行平衡,得出项目规模。对于收益不足的部分,原则上可以通过加大政府投资的比例进行平衡,但考虑到当前政府的可用财力,尽量以片区内的资金自平衡为主要方案。
来源:城市更新政策库