中国作为目前全球碳排放量最高的国家,要实现“30·60目标”还有很长的路要走。平安研究认为要实现这个可量化的约束指标,有三大实现路径。在实现这一目标过程中将催生八大领域的投资机会,特摘录分享如下,供参考:
三条路径:
一是控制和减少碳排放,包括限制化石能源的使用,增加清洁能源的使用;
二是促进和增加碳吸收,主要包括技术固碳和生态固碳两种手段;
三是通过建立绿色金融体系来支持碳中和目标的实现。
由此,衍生出八个领域的投资机会:

第一,碳排放交易领域。在碳排放交易覆盖的石化、化工、建材、有色、钢铁、造纸、电力、航空等八大行业中,具备领先节能减碳技术、生产效率提高、能耗下降的企业,将能够实现碳配额的剩余,进而可以在碳交易市场上获得丰厚收益。
第二,清洁能源领域。为实现碳中和目标,中国的能源结构未来将实现颠覆性的调整,包括水电、风电、太阳能、核电、氢能、生物质能、地热、海洋能等在内的清洁能源领域生产和消费领域,将有巨大的成长空间。
第三,工业领域节能。推动工业节能的内容丰富庞杂,大体有三方面机遇:一是传统制造业的绿色改造,推动绿色设计产品、绿色工厂、绿色园区、绿色供应链;二是污染防治、清洁生产技术、环保监测技术等;三是再生资源利用,再制造、再利用产业的发展。
第四,建筑领域节能。这贯穿建筑的整个生命周期,包括节能建筑设计、新型建筑材料的研发和生产、可再生能源使用、建筑用能系统开放、建筑废料的综合利用等方面;此外,零碳建筑与零碳生态城市也是重要的方向之一。
第五,交通领域节能。主要有两方面,一是推动交通运输提升效率的信息化、智能化建设,例如高速公路ETC系统、互联网+物流配送、互联网+公共交通等;二是支持使用新能源、清洁燃料的交通工具,例如推广新能源、清洁燃料汽车。
第六,技术固碳。碳捕集、利用与储存(CCUS)技术大有可为,但目前中国的CCUS项目集中在捕集阶段,后续的利用与储存则需要政府给予相关企业包括直接投资、碳税、新能源补贴等在内的激励政策。
第七,生态固碳。碳汇对于拉动区域间的产业建设具有积极的促进作用,尤其中西部碳汇丰富的地区,可以通过碳汇买卖帮助农民创收,探索推广碳汇扶贫、生态扶贫等新机制。
第八,绿色金融。我国绿色金融体系自2016年正式起步,碳达峰碳中和“30·60”目标对中国绿色金融发展又提出了新要求,因此,未来围绕绿色信贷、绿色债券、绿色基金、碳交易碳期货等领域,都将存在丰富的投资机遇。
研究报告全文如下:
2020年9月22日,国家主席习近平在联合国大会上首次表示“中国将提高国家自主贡献力度,采取更加有力的政策和措施,二氧化碳排放力争于2030年前达到峰值,争取在2060年前实现碳中和”,这被称为碳达峰碳中和的“30·60目标”。中国作为目前全球碳排放量最高的国家,要实现“30·60目标”还有很长的路要走。这个可量化的约束指标,将成为我国推动节能减排、低碳发展的加速器;围绕此目标将出台的一系列支持政策和产业规划,将拉开未来数十年绿色经济领域的投资大幕。
1.背景:“碳中和”是应对全球气候变化的必然选择
近40年来,全球气候变化导致极端天气发生的频率和强度明显增加,对人类的生存和发展带来了巨大威胁,实现减排减碳应对全球气候变化,也成为了国际社会的共识。近几十年来,全球各国及政府间组织已采取了一系列措施来合作推进气候变化治理工作,彰显了全人类在应对气候变化上所做出的积极努力。中国作为一个发展中国家,在经济结构转型的关键期积极响应国际社会的要求,提出了碳达峰碳中和的“30·60目标”,这无疑体现一个发展中大国的责任与担当。
2.现状:各国政策积极应对,碳排放增速下降
得益于近三十年来各国在应对气候变化方面的共同协作,全球二氧化碳排放量虽然仍保持正增长,但增速大体呈现下降趋势。中国近五年碳排放平均增速为1.2%,略高于全球0.8%的水平。全球各国和地区都采取了一些政策来支持碳中和目标的实现,其中以欧洲国家最为积极。
在碳达峰碳中和“30·60目标”提出之前,中国政府就已经高度关注气候变化对国家和社会的影响,并积极推进碳减排的工作。1980年以来我国的单位 GDP 能耗就持续降低,CO2排放总量增速放缓。碳减排的积极成果为我国实现碳中和目标奠定基础。
3.展望:碳中和将衍生出巨大的低碳投资需求
根据不同机构的测算,中国未来三十多年推动低碳至零碳路径所需的总投资在70万亿到140万亿元不等,涉及包括再生资源利用、能效提升、终端消费电气化、零碳发电技术、储能、氢能和数字化等多个领域。总体而言,未来伴随我国碳达峰、碳中和目标任务的推进,将撬动规模庞大的绿色低碳产业投资,也将带来相关领域的长足发展。
4.机遇:实现碳中和目标的三大路径和八大投资领域
从中国现有的能源结构与碳排放状况来看,我们认为实现碳达峰碳中和的“30·60”目标,至少需要考虑从三条路径入手:一是控制和减少碳排放,包括限制化石能源的使用,增加清洁能源的使用;二是促进和增加碳吸收,主要包括技术固碳和生态固碳两种手段;三是通过建立绿色金融体系来支持碳中和目标的实现。由此,衍生出八个领域的投资机会:
第一,碳排放交易领域。在碳排放交易覆盖的石化、化工、建材、有色、钢铁、造纸、电力、航空等八大行业中,具备领先节能减碳技术、生产效率提高、能耗下降的企业,将能够实现碳配额的剩余,进而可以在碳交易市场上获得丰厚收益。
第二,清洁能源领域。为实现碳中和目标,中国的能源结构未来将实现颠覆性的调整,包括水电、风电、太阳能、核电、氢能、生物质能、地热、海洋能等在内的清洁能源领域生产和消费领域,将有巨大的成长空间。
第三,工业领域节能。推动工业节能的内容丰富庞杂,大体有三方面机遇:一是传统制造业的绿色改造,推动绿色设计产品、绿色工厂、绿色园区、绿色供应链;二是污染防治、清洁生产技术、环保监测技术等;三是再生资源利用,再制造、再利用产业的发展。
第四,建筑领域节能。这贯穿建筑的整个生命周期,包括节能建筑设计、新型建筑材料的研发和生产、可再生能源使用、建筑用能系统开放、建筑废料的综合利用等方面;此外,零碳建筑与零碳生态城市也是重要的方向之一。
第五,交通领域节能。主要有两方面,一是推动交通运输提升效率的信息化、智能化建设,例如高速公路ETC系统、互联网+物流配送、互联网+公共交通等;二是支持使用新能源、清洁燃料的交通工具,例如推广新能源、清洁燃料汽车。
第六,技术固碳。碳捕集、利用与储存(CCUS)技术大有可为,但目前中国的CCUS项目集中在捕集阶段,后续的利用与储存则需要政府给予相关企业包括直接投资、碳税、新能源补贴等在内的激励政策。
第七,生态固碳。碳汇对于拉动区域间的产业建设具有积极的促进作用,尤其中西部碳汇丰富的地区,可以通过碳汇买卖帮助农民创收,探索推广碳汇扶贫、生态扶贫等新机制。
第八,绿色金融。我国绿色金融体系自2016年正式起步,碳达峰碳中和“30·60”目标对中国绿色金融发展又提出了新要求,因此,未来围绕绿色信贷、绿色债券、绿色基金、碳交易碳期货等领域,都将存在丰富的投资机遇。

5.风险提示
1)全球经济复苏低于预期,拖累绿色经济领域的投资与发展;2)货币政策过快收紧导致无风险利率走高,全球金融市场出现动荡,可能影响绿色经济领域的投资收益水平。3)绿色经济领域的相关技术发展缓慢,影响各领域节能减碳的推进。
2020年9月22日,国家主席习近平在联合国大会上首次表示“中国将提高国家自主贡献力度,采取更加有力的政策和措施,二氧化碳排放力争于2030年前达到峰值,争取在2060年前实现碳中和”,这被称为碳达峰碳中和的“30·60目标”。此后,在联合国生物多样性峰会、金砖国家领导人第十二次会晤、气候雄心峰会及2020年中央经济工作会议上,习总书记也多次强调了这一目标。
2021年2月22日,国务院印发了《关于加快建立健全绿色低碳循环发展经济体系的指导意见》(下简称《指导意见》),指出建立健全绿色低碳循环发展经济体系,促进经济社会发展全面绿色转型,是解决我国资源环境生态问题的基础之策。2021年3月5日,李克强总理在今年的《政府工作报告》中也提出了对碳达峰碳中和工作的要求:“制定2030年前碳排放达峰行动方案。优化产业结构和能源结构,推动煤炭清洁高效利用,大力发展新能源,在确保安全的前提下积极有序发展核电。扩大环境保护、节能节水等企业所得税优惠目录范围,促进新型节能环保技术、装备和产品研发应用,培育壮大节能环保产业。加快建设全国用能权、碳排放权交易市场,完善能源消费双控制度。实施金融支持绿色低碳发展专项政策,设立碳减排支持工具。
碳达峰碳中和的“30·60目标”作为一个可量化的约束指标,将成为我国推动节能减排、低碳发展的加速器。《BP世界能源统计年鉴》的数据显示,截至2019年,中国是全球碳排放量最高的国家;过去五年间(2016-2019)中国碳排放量年均增速1.2%,超过全球0.8%的水平。中国要实现碳达峰碳中和“30·60目标”还有很长的路要走,同时这也意味着,围绕此目标将出台的一系列支持政策和产业规划,将拉开未来数十年绿色经济领域的投资大幕。
01
背景:“碳中和”是应对全球气候变化的必然选择
1.1 碳中和相关概念定义
1. 碳排放
碳排放一般是指以CO2为主的温室气体的排放。温室气体排放将造成温室效应,使全球气温上升,破坏地球的生态环境。2020年12月25日,我国生态环境部审议通过了《碳排放权交易管理办法(试行)》,其中拟定了温室气体的概念和范围。温室气体是指大气中吸收和重新放出红外辐射的自然和人为的气态成分,包括二氧化碳(CO2)、甲烷(CH4)、氧化亚氮(N2O)、氢氟碳化物(HFCs)、全氟化碳(PFCs)、六氟化硫(SF6)和三氟化氮(NF3)。
2. 碳达峰与碳中和
目前,学术界与权威机构均对“碳中和”的概念做过研究与界定:
英国标准协会(BSI)的碳中和标准(PAS 2060)对此定义为:碳中和是某一特定经济实体的特定标的物相关的温室气体排放,导致大气中全球温室气体排放量净增长为零的一种状态。国内学者对“碳中和”的定义为:人为活动排放的CO2对自然的影响,可以通过技术创新减低到可以忽略的程度,即产生的CO2基本可以平衡。
习近平主席在第七十五届联合国大会一般性辩论上提出的“碳中和”概念,是指企业、团体或者个人测算在一定时间内,直接或间接产生的温室气体排放总量,通过植树造林、节能减排等形式,抵消自身产生的二氧化碳排放量,实现二氧化碳“零排放”。而在此之前的“碳达峰”,则是指在某一个时点,二氧化碳的排放不再增长达到峰值,之后逐步回落。
值得一提的是,其一,“碳达峰”并不单指在某一年达到最大排放量,而是一个过程,即碳排放首先进入平台期并可能在一定范围内波动,然后进入平稳下降阶段;其二,“碳中和”的概念并非意味着二氧化碳的排放为零,因为任何行为不可能完全不排放温室气体;这是指,经过减排措施降低碳排放量,最终通过碳补偿(Carbon Offsets)机制,购买碳信用抵消无法减少的碳排放量,以达到温室气体的“零排放”。

1.2 碳中和提出的背景
1. “碳中和”是应对全球气候变化的必然选择
20世纪50年代以来,科学家通过仪器观察到全球地表平均温度呈现持续攀升的态势,这通常被称为“温室效应”。根据美国国家航空局戈达德太空研究所的相关测算,全球陆地-海洋温度异常指数在近140年的时间发生了剧烈的变化,并在近40年内发生快速上升。“温室效应”产生的重要原因,是人类社会生产活动中产生的二氧化碳、甲烷和氧化亚氮等温室气体的排放与不断积累,造成了地球系统能量吸收和发射之间出现失衡,带来大气和海洋温度的上升,进而对全球气候变化产生一系列影响。而全球气候的异常变化,会对水资源、人类社会等带来一系列的负面影响。
1)陆地水资源短缺与海洋气候变化。IPCC 在第三、 第四次评估报告中指出,受气候变暖影响,对于原本已出现水资源短缺的中纬度和干旱热带地区来说,其缺水的形势将更加严峻,遭受干旱困扰的地区有可能会增加,同时,水资源的变化将会直接影响植被分布和物种组成。另一方面,全球气候变暖将导致海水膨胀、部分冰川和海冰融化,这些因素都会造成海平面上升;这将进一步导致台风的频率和强度增加,加剧了台风风暴潮的危险性,对海岸带和海洋生态系统造成严重影响。
2)威胁农业生产与粮食安全。农业生产对天气依赖程度较大,气候变化对粮食安全存在影响。部分研究者通过测算得出,温度上升将会直接影响粮食作物的生长周期,且有证据表明极端高温天气会导致小麦早熟、减产。粮食减产所造成的直接后果就是食品匮乏,从而对人类社会产生冲击。
3)影响人类健康。一些初步观测结果表明,近年来大范围传染病的发生均与全球生态系统的健康状况不佳、特别是与生物多样性受损有密切关系。就气候变化导致的极端高温热效应来说,在气候变化的背景下变得更加频繁和广泛,从而增加热敏疾病和死亡的危险性。
总体而言,近年来全球气候变化导致极端天气发生的频率和强度明显增加,对人类的生存和发展带来了巨大威胁,这使得我们不得不采取一系列的应对措施,“碳中和”便是其中的重要举措之一。

2.国际社会的应对措施
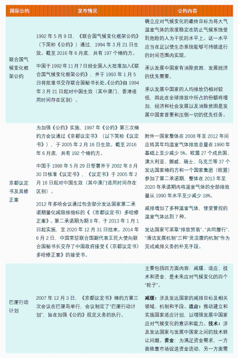
全球气候变化已经成为人类发展的最大挑战和重大威胁之一,实现减排减碳应对全球气候变化,也成为了国际社会的共识。近几十年来,全球各国及政府间组织已采取了一系列措施来合作推进气候变化治理工作。我们将比较重要的组织、会议与国际协议总结如下:
−政府间气候变化专业委员会(IPCC)成立。1988年11月,世界气象组织(WMO)和联合国环境署(UNEP)共同成立了政府间气候变化专业委员会(IPCC),组织全世界3000多名科学家开展全球气候变化的科学评估活动,旨在为决策者定期提供针对气候变化的科学基础、其影响和未来风险的评估以及适应和缓和的可选方案。到目前为止,IPCC分别于1990年、1995年、2001年、2007年和2013年完成了五次全球气候变化科学评估报告,已成为国际社会认识和了解气候变化问题的主要科学依据。
−“诺德韦克宣言”。1989年11月,国际大气污染和气候变化部长级会议在荷兰诺德韦克举行。大会通过了《关于防止大气污染与气候变化的诺德韦克宣言》,提出人类正面临人为所致的全球气候变化威胁,并决定召开全球环境问题会议,讨论制定防止全球气候变暖的公约。
−《联合国气候变化框架公约》。1990年12月,第45届联合国大会决定制定《联合国气候变化框架公约》(下称《公约》);《公约》于1991年2月正式启动谈判,历经五轮谈判后于1992年5月9日通过,规定了发达国家与发展中国家的温室气体排放水平,以及他们为应对气候变化所承担的义务,包括提供资金、技术援助,以及实施的支持政策和行动。
−《京都议定书》。1997年12月11日,《联合国气候变化框架京都议定书》通过,这是《公约》第4条“承诺”的补充,规定了发达国家在2008-2012年的具有法律约束力的温室气体减排义务;而发展中国家则继续履行《公约》下的义务。2007年12月3日,《京都议定书》缔约方第三次会议在巴厘岛举行,会议制定了“巴厘行动计划”,旨在加强《公约》规定义务的执行。
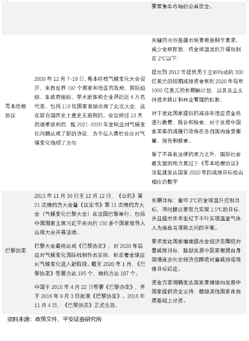
−《哥本哈根协议》。在《京都议定书》第一承诺期即将到期的背景下,2009年12月7-19日,哥本哈根气候变化大会召开,并在13天的艰难谈判后,就2021-2020年全球应对气候变化问题达成了《哥本哈根协议》,提出根据科学要求,需通过减少全球排放将全球温度的升幅限制在2℃以下;同时提出了全球减排所需的资金安排,及不同国家的减排任务。但是,《哥本哈根协议》并不具法律约束力,且并未给出发达国家2020年的具体减排目标。
−《巴黎协定》。2015年11月30日-12月12日,《公约》第21次缔约方大会暨《议定书》第11次缔约方大会(巴黎气候大会)在法国巴黎举行,包括中国国家主席习近平在内的150多个国家领导人出席大会开幕活动,最终达成《巴黎协定》。《巴黎协定》重申了2℃的全球温升控制目标,同时提出要努力实现1.5℃的目标,并且提出在本世纪下半叶实现温室气体人为排放与清除之间的平衡。此外,巴黎气候大会形成了以“国家自主贡献(NDC)+每五年一次全球集体盘点”为核心的全球气候治理新机制。这种自下而上的治理机制尊重各缔约方具体国情和能力,由各国以NDC的形式自主提出其2030年前减排目标。

总体上,全球各国和地区从上世纪80年代末即已开始通过国际协作应对全球气候变化问题。上述一系列国际公约和协议,彰显了全人类在应对气候变化上所做出的积极努力。气候变化的应对是全球性的问题,但各国无疑又存在着各自独立的经济利益与政治考量。因此,伴随着气候变化国际协作的,也有各国之间的争论与博弈。最为典型的是,在减排目标与减排资金安排上,发展中国家强调“历史责任”,发达国家则强调“同一起跑线”,这通常成为各国在气候变化应对问题上争论的焦点。中国作为一个发展中国家,在经济结构转型的关键期积极响应国际社会的要求,提出了碳达峰碳中和的“30·60目标”,这无疑体现一个发展中大国的责任与担当。
02
现状:各国政策积极应对,全球碳排放增速下降
2.1 全球碳排放现状及相关政策
得益于近三十年来各国在应对气候变化方面的共同协作,全球二氧化碳排放量虽然仍保持正增长,但增速大体呈现下降趋势。若从近5年碳排放量的年平均增速来看,部分经济体(如英国、巴西、日本、德国、美国、瑞士、墨西哥、法国)的碳排放量增速已经降为负值。中国近五年碳排放平均增速为1.2%,略高于全球0.8%的水平。


从当前全球碳排放的结构来看(2019年数据),碳排放量排名全球前十位的国家是中国、美国、印度、俄罗斯、日本、德国、伊朗、韩国、印尼、沙特;亚太地区和欧洲的碳排放量在全球占比较高。粗略来看,碳排放量与国家和地区的经济、人口体量存在正相关关系。

全球各国家和地区当中,欧洲国家对碳中和的关注程度更高,其中英国和欧盟在近年来出台多项政策支持碳中和目标的实现,对于我国的政策建设具有较好的借鉴意义。
1. 英国相关政策
英国表示将在2050年实现净零排放。近期,英国发布了一系列政策文件,从政府和行业的各个方面,阐述实现净零排放(Net Zero)目标的具体举措和路线规划。此外,英国的碳排放权交易体系将在2021年开始运行,这是英国从欧盟碳市场中脱离后新建立的碳市场。
− 《绿色工业革命十点计划》(The Ten Point Plan for a Green Industrial Revolution):2020年11月,英国政府公布的该项计划,聚焦了英国在绿色产业拥有优势并将重点发展的十个领域,阐述政府将采取的举措,旨在实现社会和经济更好的重建、支持绿色就业、以及加速实现净零排放目标。具体举措包括:在2030年前停止销售汽油和柴油新车(比原计划提早10年),以及采取新措施推动英国成为世界碳捕获领域的领导者。
− 《国家基础设施战略》(National Infrastructure Strategy):2020年11月底,英国政府发布的此项《战略》,围绕着经济复苏、平衡和加强联盟以及2050年实现净零排放三个中心目标,阐述了政府改造英国基础设施网络的计划。
− 《能源白皮书:赋能净零排放未来》(The Energy White Paper : Powering Our Net Zero Future):2021年1月,英国发布了13年来首份能源白皮书,其清晰介绍了净零排放挑战所带来的机遇,并针对能源转型、支持绿色复苏以及为消费者创造公平交易环境三项关键议题制定了多项举措,致力通过高达2.3亿公吨的二氧化碳减排量,在2032年前减少能源、工业和建筑领域的碳排放。
2. 欧盟相关政策
根据欧盟委员会出台的“欧洲绿色协议”,欧盟力争到2050年实现碳中和目标。目前,欧盟主要从两个方面入手来采取措施:
− 建立碳排放交易体系。欧盟于2003年通过了建立欧盟碳排放权交易体系的指令,并于2005年开始正式运作该体系。2008年全球金融危机后,欧盟碳排放权交易体系也曾经历动荡,直到过去一年间,碳价格才稳定在对低碳投资决策产生重要影响的水平。此外,德国与英国的碳排放交易权体系也将在2021年开始运行,成为欧盟碳交易市场的重要补充。
− 零碳排放汽车政策。欧盟温室气体排放量的25%来自交通运输行业,公路交通占到其中的71.7%,因此,欧盟把推广清洁、廉价、健康的公共交通工具,作为减少碳排放的关键步骤之一。2019年2月,欧洲议会通过了一项绿色采购法案,规定到2025年各成员国新购买的公共交通车辆中,零碳排放汽车(电动、氢能源、生物能源汽车等)的比例要占到25%以上。
3. 其他国家碳中和实施情况
根据公开信息统计,目前已有约126个国家和地区提出了碳中和目标,且绝大部分完成时间在2050年。其中,苏里南、不丹已经实现了碳中和。中国“30·60”目标承诺的“碳中和”达成时间为2060年,因此,中国未来在推进“碳中和”过程中,可以注意借鉴其他国家的经验,例如支持绿色就业、支持零碳排放汽车销售、建立有效的碳排放交易市场等。

2.2 中国碳中和相关政策及实施情况
中国早在1998年即颁布了《中华人民共和国节约能源法》,旨在推动全社会节约能源,提高能源利用效率,保护和改善环境,促进经济社会全面协调可持续发展。此后,政府在“十一五”规划期间(2006-2010)首次提出了“节能减排”的具体要求:“‘十一五’期间单位国内生产总值能耗降低20%左右、主要污染物排放总量减少10%”。据此,国家发改委在2006年4月在钢铁、有色、煤炭、电力、石油石化、化工、建材、纺织、造纸等9个重点耗能行业开展了“千家企业节能减排行动”,对年综合能源消费量18万吨标准煤以上的约一千家企业加强节能管理。
此后,政府在每个五年规划中都明确提出了节能减排的目标,并在2011年启动了国内碳排放权交易试点,推动碳交易市场的建设。可见,在碳达峰碳中和“30·60目标”提出之前,中国政府就已经高度关注气候变化对国家和社会的影响,并积极推进碳减排的工作。
通过相关政策积极推动产业结构调整、能源结构优化以及重点行业能效提升,中国在碳减排方面已取得了显著成效:1980年以来我国的单位 GDP 能耗就持续降低,CO2排放总量增速放缓。碳减排的积极成果为我国实现碳中和目标奠定基础。此外,我国新建立的碳排放交易市场将对我国实现碳中和目标将发挥积极的作用 。


2021年2月22日,国务院最新发布《关于加快建立健全绿色低碳循环发展经济体系的指导意见》(下称《指导意见》)对未来的绿色低碳循环发展经济体系做出整体布局,提出两个阶段性目标:
−2025年阶段性目标:产业结构、能源结构、运输结构明显优化,绿色产业比重显著提升,基础设施绿色化水平不断提高,清洁生产水平持续提高,生产生活方式绿色转型成效显著,能源资源配置更加合理、利用效率大幅提高,主要污染物排放总量持续减少,碳排放强度明显降低,生态环境持续改善,市场导向的绿色技术创新体系更加完善,法律法规政策体系更加有效,绿色低碳循环发展的生产体系、流通体系、消费体系初步形成。
−2035年阶段性目标:绿色发展内生动力显著增强,绿色产业规模迈上新台阶,重点行业、重点产品能源资源利用效率达到国际先进水平,广泛形成绿色生产生活方式,碳排放达峰后稳中有降,生态环境根本好转,美丽中国建设目标基本实现。
《指导意见》从两大方面入手,部署了六项重点任务。一方面,构建绿色低碳循环发展体系,包括生产、流通、消费三项重点;另一方面,提供绿色低碳循环发展的外围支持,包括基础设施、技术、政策三个角度。《指导意见》要求以节能环保、清洁生产、清洁能源等为重点率先突破,做好与农业、制造业、服务业和信息技术的融合发展,全面带动一二三产业和基础设施绿色升级。

03
展望:碳中和将衍生出巨大的低碳投资需求
中国当前是全球碳排放量最高的国家,这一方面意味着,中国要在2060年实现碳中和的目标,还有很长的路要走;但另一方面,在推进碳达峰碳中和“30·60”目标实现的过程当中,无疑也将为相关行业带来广阔的发展空间,并衍生出多领域多样化的投资机遇。
学术界对于碳达峰碳中和目标可能带来的投资规模做过不同测算,最新且具有较大影响的是清华大学气候变化与可持续发展研究院《中国长期低碳发展战略与转型路径研究》测算的结果;此外,中国投资协会和落基山研究所也对绿色产业的投资规模做了估算。
3.1低碳战略的四种情景与投资规模(清华大学)
清华大学气候变化与可持续发展研究院于2020年10月12日发布了《中国长期低碳发展战略与转型路径研究》(以下简称《研究》),其中设计了四种不同的情景,来分析中国在长期深度脱碳目标倒逼下的减排路径、技术支撑及成本代价 。
−政策情景:以我国在《巴黎协定》下提出的国家自主决定贡献目标、行动计划和相关政策为支撑,延续当前低碳转型趋势和政策的情景。能源消费到2050年前趋于稳定达峰,约62亿tce ;
−强化政策情景:在政策情景基础上,进一步强化降低 GDP 能源强度和二氧化碳强度的力度和幅度,进一步提高非化石能源在一次能源消费中占比等各项指标,挖掘减排潜力,控制二氧化碳排放总量,强化政策支撑,适应《巴黎协定》下各国强化和更新国家自主决定贡献目标和行动的要求。能源总消费2035年达峰,2050年下降为约56亿tce;
−2℃情景:以实现全球控制温升2℃目标为导向,研究与之相适应的减排情景和路径。是以 21 世纪中叶深度脱碳目标倒逼下的减排对策和路线图分析为基础,进行论证和评价。能源消费2030年左右达峰,2050年约52亿tce;
−1.5℃情景:以控制1.5℃温升目标为导向,到 21 世纪中叶努力实现二氧化碳净零排放和其他温室气体深度减排为目标,研究和论证其可能性和路径选择,并评价其可能产生的社会经济影响。能源消费2025年左右达峰,2050年50亿tce。
在这四个情景分析中,以强化政策情景和2℃情景为主要情景,在2030年和2035年之前,主要研究强化政策情景的实现路径,同时分2℃目标倒逼减排路径对2030年和2035年目标和路径的影响。
《研究》推算了四个不同情景下各部门的二氧化碳排放量。总体上看,主要的碳排放还是来自于工业部门终端,2020年工业部门碳排放量达到37.7亿吨。工业过程中实现二氧化碳排放降低,一方面需要工业内部结构优化和工艺革新,发展替代原料燃料技术等;另一方面,则需要推动产业结构调整和产品质量升级,从而使得高耗能产品的需求持续下降。

《研究》进一步测算了四种情景下实现低碳转型路径,各部门所需要的投资规模。总体而言,实现长期低碳转型目标的投资需求包括能源和电力系统新建基础设施投资、终端节能和能源替代基础设施建设和既有设施改造的投资。若考虑其中与“30·60”目标最接近的2℃情景,研究测算得出2020-2050年间,中国能源供应部门新增投资将接近100万亿元,工业、建筑和交通部门新增投资分别为3万亿、8万亿和18万亿左右,合计新增投资规模接近130万亿元。

3.2 零碳中国将催生七大投资领域(IAC与落基山研究所)
中国投资协会(IAC)和落基山研究所于2020年11月8日发布了《零碳中国·绿色投资蓝皮书》(下称《蓝皮书》),其测算得出,零碳中国将催生七大投资领域,撬动70万亿绿色产业投资机会,包括再生资源利用、能效提升、终端消费电气化、零碳发电技术、储能、氢能和数字化。
具体而言,根据《蓝皮书》测算结果,零碳情景下中国2050年的终端能源消费总量将在22亿吨标煤左右,较2016年下降27%,一次能源需求总量将从目前的45亿吨标煤下降到2050年的25亿吨标煤,且化石燃料需求降幅超过90%,可再生能源将成为主要能源。在2020年到2050年间,将有70万亿元左右的基础设施投资被直接或间接地撬动,包括:发电侧大量的光伏和风电装机、容量持续增长的跨区输电通道、数量在千万量级的5G基站建设、物联网相关基础设施、交通领域加氢站和电动车充电站的加速布局,以及高铁、城际铁路的大规模扩展等。

此外,国家发改委价格监测中心刘满平近期在其文章中引用相关研究显示:2030年实现“碳达峰”,每年资金需求约为3.1万-3.6万亿元,而目前每年资金供给规模仅为5256 亿元,缺口超过2.5万亿元/年以上。2060年前实现“碳中和”,需要在新能源发电、先进储能、绿色零碳建筑等领域新增投资将超过139万亿元,资金需求量相当巨大。
综上所述,不同机构测算出中国推动低碳至零碳路径所需的投资有所不同,未来三十多年的总投资在70万亿到140万亿元不等。但这无疑都意味着,未来伴随我国碳达峰、碳中和目标任务的推进,将撬动规模庞大的绿色低碳产业投资,也将带来相关领域的长足发展。
04
机遇:实现碳中和目标的三大路径和八大投资领域
从中国现有的能源结构与碳排放状况来看,我们认为实现碳达峰碳中和的“30·60”目标,至少需要考虑从三条路径入手:一是控制和减少碳排放,包括限制化石能源的使用,增加清洁能源的使用;二是促进和增加碳吸收,主要包括技术固碳和生态固碳两种手段;三是通过建立绿色金融体系来支持碳中和目标的实现。

4.1路径一:减少/控制碳排放
4.1.1能源结构调整:减少化石能源,增加清洁能源
能源结构调整是实现碳中和目标最重要的手段之一。根据国家统计局公布的数据,中国的能源结构目前仍然以化石能源为主。从能源生产看,截至2019年,原煤、原油、天然气等化石能源生产量占能源生产总量的比重超过80%,而水电、核电、风电等清洁的非化石能源占比不到20%。但从能源消费结构的变化趋势看,非化石能源消费占比近年来持续增长,到2019年占比升至15.3%,已提前完成到2020年非化石能源消费比重达到15%左右的目标。
从能源结构调整的手段上看,主要分为减少化石能源使用和增加清洁能源使用两个方向。前者可以考虑通过碳定价,实施碳税与碳排放交易,来限制各领域化石能源使用;后者则需要政策与市场给予有力度的激励措施,支持我国低碳清洁能源行业的发展。

1. 实施碳定价:碳税与碳排放交易
碳定价主要包括碳税和碳排放权交易两种形式。前者是对二氧化碳等温室气体排放征税,后者是指企业二氧化碳排放额度的分类和交易。碳定价实际是对排放二氧化碳设置一个价格,通过发挥价格的信号作用,使经济主体减少排放二氧化碳,或为排放二氧化碳买单,从而引导生产、消费和投资向低碳方向转型,实现低碳发展转型。
1)碳税
碳税是通过税收手段,将因二氧化碳排放带来的环境成本转化为生产经营成本 。据世行统计,截至2020年6月,已有超过30个国家和地区实施了碳税政策,覆盖二氧化碳排放总量达300亿吨。此外,在已制定国家自主贡献的185个《巴黎协定》缔约方中,已有97个缔约方提出正在计划使用或考虑使用碳税、碳排放权交易履行国家自主贡献承诺。
通过碳税制度实现企业减排的目标,有以下几点优势 :其一,效果明显。对二氧化碳排放增税可直接增加温室气体排放成本,快速挤压资源密集型企业利润空间,使其采取节能减排或限制升温的措施,在短时间内实现大幅减排。其二,实施成本低。政府向企业征收碳税,主要可依托现有税政体系实施,新增成本较低。其三,预期稳定。碳税的税率稳定,有助于形成稳定的碳价格预期指引,企业可安排中长期减排计划。其四,具有收入再分配功能。政府可将碳税收入用于绿色项目建设或新能源技术研发,支持低碳转型。
但是,碳税制度的劣势主要表现在对碳排放量的控制力度可能不足。若碳税税率设置较低,一些高排放、高收益的企业可能选择维持原有生产经营模式不变,减排意愿较低。而实际上,根据IMF预测,为实现2030年2℃的控温目标,每吨二氧化碳定价应在75美元左右,而目前全球平均价格为2美元;世界银行的数据也显示,当前大部分国家碳税的税率较低,且基本都在75美元以下。按照目前的情况,碳税政策的实际效果可能弱化。
我国目前还未提出建立碳税制度,有部分学者从理论角度分析了我国建立碳税制度的合理性和可行性。基于碳税制度的优势,其对于我国实现碳减排目标具有积极的促进作用;且考虑其成本较低,可以使企业合理控制排放成本、稳定生产预期安排。因此,碳税制度在我国具有推广实施的理论合理性和可行性。

2)碳排放权交易
碳排放权交易(ETS)是指政府每年确定碳排放总额的上限,有偿或无偿地向企业分配碳排放配额,排放配额可在企业间进行交易。目前,随着各国家和地区着手落实《巴黎协定》及应对国内气候变化,碳市场正在全球各地不断兴起和发展。截止到2019年,全球已有20个碳交易体系投入实施, 覆盖27个司法管辖区;这些地区的GDP占全球的37%,覆盖的二氧化碳排放占全球总排放量的8%左右。此外,另有6个司法管辖区正计划在未来几年启动碳交易体系, 其中包括中国和墨西哥;还有12个不同级别的政府开始考虑建立碳市场, 作为其气候政策的重要组成部分,其中包括智利、泰国和越南。
中国碳排放权交易市场仍处于建设初期。2013年,发改委批准包括北京、天津、上海、重庆等在内的11个省市开展碳排放交易试点,以逐步建立国内碳排放交易市场。目前这7个市场的交易量已初具规模(见下表)。2017年,国家发改委印发《全国碳排放权交易市场建设方案(发电行业)》,正式启动全国碳排放交易体系建设工作。截至2020年8月,我国碳排放交易试点省市碳市场共覆盖钢铁、电力、水泥等20多个行业,接近3000家企业,累计成交量超过4亿吨,累计成交额超过90亿元。总体上看,目前我国的碳交易市场仍然处于发展初期,成交量受履约驱动,存在市场活跃度低、企业参与度低、履约推迟现象普遍、信息披露不足等问题。进入2021年,碳交易市场的建设加快推进,生态环境部颁布的《碳排放权交易管理办法(试行)》正式施行,这意味着中国碳市场进入“第一个履约周期[4]”。碳市场的首个履约周期在发电行业实施,全国2225家发电企业将分到碳排放配额;待其稳定运行后,将扩大市场覆盖行业范围、丰富交易品种和方式,完善碳交易市场。

中国碳交易市场未来发展空间巨大。根据国家发改委的数据,全国碳排放权交易覆盖石化、化工、建材、钢铁等八大行业;按照这个范围测算,未来的二氧化碳排放量将会达到每年30亿到40亿吨的规模。若仅考虑现货交易,其交易金额为每年12亿到80亿元。而值得一提的是,正在筹备中的广州期货交易所此前表示有意将碳排放权作为首个交易品种。如果将碳排放权期货考虑在内,以期货交易量大、频率高的特点,则碳交易金额将会大幅上升,每年可能升至600-5000亿元。

2. 大力发展清洁能源
近年来,中国低碳清洁能源的发展在快速推进。国务院2020年12月发布的《新时代的中国能源发展白皮书》(下称《白皮书》)显示中国可再生能源开发利用规模快速扩大,水电、风电、光伏发电累计装机容量均居世界首位。截至2019年底,在运在建核电装机容量6593万千瓦,居世界第二;在建核电装机容量世界第一。能源输送能力显著提高,建成天然气主干管道超过8.7万公里、石油主干管道5.5万公里、330千伏及以上输电线路长度30.2万公里 。
从能源技术上看,中国持续推进能源科技创新,成为我国能源发展动力变革的基本力量。目前,中国已经建立起了完备的水电、核电、风电、太阳能发电等清洁能源装备制造产业链。水电方面,我国成功研发制造了全球最大单机容量100万千瓦水电机组;风电方面,我国具备最大单机容量达10兆瓦的全系列风电机组制造能力;太阳能方面,我国不断刷新光伏电池转换效率世界纪录;核电方面,建成若干应用先进三代技术的核电站,新一代核电、小型堆等多项核能利用技术取得明显突破。
从政策支持上看,《白皮书》表示国家将大力推进低碳能源替代高碳能源、可再生能源替代化石能源,并明确提出了支持发展新能源领域的几个具体方向:(1)推动太阳能多元化利用。(2)全面协调推进风电开发。(3)推进水电绿色发展。(4)安全有序发展核电。(5)因地制宜发展生物质能、地热能和海洋能。(6)全面提升可再生能源利用率。此外,2021年3月1日,国家电网公司发布“碳达峰、碳中和”行动方案,提出能源电力达成“碳达峰·碳中和”行动路径,从能源的供给端和消费端共同布局了实现能源电力的30·60目标。

根据彭博新能源财经(BNEF)的预测,中国目前约90%的碳排放来自电力和热力生产、工业和交通等领域,为实现碳中和目标,中国的能源结构在“加速转型情景”下将发生颠覆性的变化:预计到2050年,中国的电能将占到终端能源消费比重的53%。其中,92%的电能将由光伏、风电、氢能、核能等为主的零碳能源提供。相比前文所述当前清洁能源在总能源结构中15%左右的占比,可知中国的清洁能源领域未来还有巨大的成长空间;包括水电、风电、太阳能、核电、氢能、生物质能、地热、海洋能等在内的能源行业,伴随着碳中和目标的推进和实现,将获得长足的发展。

4.1.2 重点领域节能:工业、建筑与交通
减少能源消耗也是降低碳排放的途径之一,因此,推动重点领域的节能也是实现“碳中和”重要手段。当前,全球碳排放有90%以上来自发电供热、制造和建筑业、交通运输以及住宅这几个领域。因此,我们可以将全球人为因素导致的气候变化,大体概括为工业、建筑、交通三大部分,因而节能工作也集中在这三个大方向。

1. 加强工业领域节能:绿色制造,污染防治,资源利用
工业无疑是我国能源消耗最大的领域,节能减排工作所包含的内容丰富庞杂,受本文篇幅所限,我们暂不展开描述,仅做概括介绍。大体上,我们可以将工业领域的节能减排分为三个方面,一是绿色生产制造,二是工业污染防治,三是资源综合利用。
绿色生产制造,主要是指围绕工业生产环节的节能降耗,其目标是使产品从设计、制造、包装、运输、使用到报废处理的整个产品全寿命周期中,对环境的影响(负作用)最小,资源利用率最高,并使企业经济效益和社会效益协调优化。具体而言,包括传统制造业的绿色改造,推动绿色设计产品、绿色工厂、绿色园区、绿色供应链等方面的建设。
工业污染防治,旨在加大污染治理力度,实现清洁生产。具体而言,1)从污染源源头治理看,以能源资源消耗高、污染物排放量大的行业作为重点,例如火电、冶金、建材、石化、合成材料等行业,加强对各类污染源的监管,确保污染处理设施稳定运行。2)从生产工艺治理看,采用低能耗、低污染的生产工艺,组织编制和推广清洁生产技术方案,提升企业清洁生产技术和工艺装备水平。3)从监管制度看,对于工业污染物实施严格的监测与管理,尤其对于工业危险废物实行全过程管理制度。
资源综合利用,主要是指工业领域资源利用率的提高,实现循环发展。例如,围绕能源、大宗短缺、稀缺金属等重要矿产资源,推进综合开发及共伴生矿综合利用;以尾矿、赤泥等大宗工业固废为重点,开展固废综合利用示范基地建设;引导和规范汽车、装备、家电等再制造产业发展,加强废旧产品利用,推进再制造、再利用产业发展等。
从政策方面,政府近年来已经从多方面推动了工业领域的节能行动。例如,实施国家重大工业专项节能监察、工业节能诊断行动、工业节能与绿色标准化行动;开展工业领域电力需求侧管理专项行动,发布《工业领域电力需求侧管理工作指南》;培育能源服务集成商,促进现代能源服务业与工业制造有机融合等。
2. 强化建筑领域节能。
建筑导致的碳排放量分布于整个建筑的全生命周期之中。建筑节能是指在建筑材料生产、房屋建筑和构筑物施工、建筑使用过程中,在满足同等需要或达到相同目的的条件下,尽可能降低能耗。
从建筑材料方面看,一是建材在生产过程中需满足低碳需求。例如,生产水泥会产生大量的碳排放,则使用钢筋混凝土结构属于非绿色建筑结构;二是发展新型建材以帮助降低建筑总体能耗。例如,开发新型墙体材料、保温隔热材料、防水密封材料、陶瓷材料、新型化学建材、装饰装修材料等,以提高建筑的保温隔热性能,降低因热消耗而带来的能耗。
从建筑运营方面看,主要是以建筑能耗基本数据为基线,通过主动、被动技术手段降低能耗数据,并向低能耗、超低能耗甚至近零能耗水平靠拢。根据统计,建筑运行能耗中,以供暖空调能耗比重最大,一般能占到建筑总能耗的 40%~50%,且受气候影响明显。因此,建筑运营的节能主要可考虑加强建筑物用能系统的运行管理,利用可再生能源,在保证室内热环境质量的前提下,增大室内外能量交换热阻,以减少供热系统、空调制冷制热、照明、热水供应因大量热消耗而产生的能耗。
从建筑建造方面看,是指在建筑物的规划、设计、新建/改建/扩建、改造和使用过程中,执行节能标准,采用节能型的技术、工艺、设备、材料和产品;在建造过程完成之后,考虑各种工业废渣的综合利用,以达到节约能耗的目的。
政策层面,中国目前已经出台了多项建筑节能的行业规范。中国已从2019年9月开始全面实施《近零能耗建筑技术标准》,该标准主要控制建筑建设过程中的能耗,紧密结合我国气候特点、建筑类型、用能特性和发展趋势,为我国近零能耗建筑的设计、施工、检测、评价、调适和运维提供了技术支持。2020 年 11 月,国家全文强制标准《建筑节能与可再生能源利用通用规范》《建筑环境通用规范》分别通过审查。前者从新建建筑节能设计、既有建筑节能、可再生能源利用三个方面,明确了设计、施工、调试、验收、运行管理的强制性指标及基本要求;后者从建筑声环境、建筑光环境、建筑热工、室内空气质量四个维度,明确了设计、检测与验收的强制性指标及基本要求。
建筑节能的另一个发展方向是“零碳建筑”,与“节能”略有不同,其强调的是在建筑的全生命周期内综合碳排放为零。这类建筑在涉及和建造时需定量考虑碳排放量,以“碳源(生活中产生的CO2)减去碳汇(吸碳因子所吸收的CO2)”为发展模式,实现建筑碳排放量为零。目前,全球各国在零碳建筑的落实和推进上都取得了一定成果,世界上比较著名的零碳建筑有:加拿大乔伊斯中心、美国落基山研究所、阿姆斯特丹德勤总部、哥本哈根联合国城等。此外,中国上海崇明岛东滩的生态城计划也是以“零碳城市”作为建造目标,力求实现自给自足,持续发展。

3.促进交通运输节能。
交通运输领域的节能工作主要可概括为三个方面,一是结构性节能减排,二是管理型节能减排,三是技术性节能减排。
结构性节能减排方面,主要旨在优化交通运输结构,发挥不同运输方式的比较优势和组合效率。例如,在客运方面,优先发展公共交通,大力鼓励慢行交通,倡导绿色出行;货运方面,推广多式联运、甩挂运输、共同配送等高效运输组织模式;再如,完善高速公路电子不停车收费系统(ETC),通过提升交通运输运行效率,减少能源消耗和污染排放。
管理性节能减排方面,主要是指出台相应的政策方案,推动节能减排尤其是污染物防治的监管执法工作。例如,《珠三角、长三角、环渤海(京津冀)水域船舶排放控制区实施方案》,在国内首次设立船舶排放控制区,强化控制船舶大气污染物排放;《船舶与港口污染防治专项行动实施方案(2015-2020年)》,推动船舶节能减排和航运绿色发展;此外,还包括深化互联网+物流配送、互联网+公共交通等,推动交通运输信息化、智能化建设等。
技术性节能减排方面,主要是支持使用新能源、清洁燃料的交通工具,以及在交通运输领域推广其他低碳节能技术。例如,交通部曾出台《关于加快推进新能源汽车在交通运输行业推广应用的实施意见》,支持在城市公交中应用新能源、清洁燃料车辆;还曾编制《交通运输行业重点节能低碳技术推广目录(2019年度)》,鼓励引导38项节能低碳技术在交通运输企业中的应用;近期,国务院也出台了《新能源汽车产业发展规划(2021-2035)》,对未来新能源汽车市场的发展进行整体部署。
值得一提的是,资本市场近年来高度关注的新能源汽车行业,对于我国实现“30·60目标”具有重要的意义。从生产端看,国务院近期出台了《新能源汽车产业发展规划(2021-2035)》,提出了两阶段目标,对未来新能源汽车市场的发展进行整体部署;从消费端看,政府近年来也在持续出台刺激新能源汽车消费的相关政策。国内新能源汽车产量近年来也呈现震荡攀升的态势,即便在2020年新冠疫情的影响下,产量仍然呈现了快速攀升。

4.2路径二:增加/促进碳吸收
4.2.1 技术固碳:碳捕集、利用与储存(CCUS)大有可为
低碳技术主要是指碳捕集、利用与封存技术(Carbon Dioxide Capture,Utilization and Storage,简称CCUS或CCS)。CCUS是指将二氧化碳从排放源中分离后收集起来,并用各种方法使用或者储存以实现二氧化碳减排的技术过程,是目前唯一能够实现化石能源大规模低碳化利用的减排技术。
目前,CUSS被认为是实现“30·60目标”的重要技术手段之一。第一,根据预测我国到2050年,化石能源仍将占到能源消费比例的10%~15%。CCUS是实现该部分化石能源净零排放的唯一技术选择。第二,“30·60目标”要求提供电力系统大幅提高非化石电力比例,但短期内迅速提升非化石电力占比,将影响电力系统的安全稳定。而火电加装CCUS则可以推动电力系统净零排放,提供稳定清洁电力,平衡可再生能源发电的波动性,使电力系统能够实现平稳转化。第三,钢铁行业通过采取工艺改进、效率提升、能源和原料替代等常规减排方案后,仍会剩余34%的碳排放量,利用CCUS是钢铁水泥等难以实现减排行业实现净零排放的可行技术方案。综合考虑CCUS 技术在电力系统、工业部门的应用及其负排放潜力,预计到2050年CCUS 技术可为中国提供的减排贡献为11 亿~27亿吨二氧化碳 。

当前,中国CCUS技术的发展与应用已经得到政府与企业的重视,技术水平也在快速发展。但同时,CCUS的普遍商用仍面临着高成本、高能耗等挑战,需要政策予以激励和支持。具体来看:
第一,中国CCUS项目集中在捕集阶段,能产生收益的非常有限。中国CCUS项目的二氧化碳累计封存量、年封存量与发达经济体相比仍有较大差距;且从2019年中国CCUS项目的数量和规模情况看,目前中国的CCUS技术的推进和实践更多仍集中在捕集阶段,进入能够产生实际收益的利用阶段的项目还非常有限;而即便是在捕集阶段,中国的项目分布也严重不均,集中在电厂行业,与美国的广泛覆盖形成鲜明对比。
第二,中国CCUS领域的技术在快速发展。中国政府一直以来都在对发展CCUS进行系统的政策部署,目前已率先在电力行业示范应用了CCUS技术,并建成了世界首座十万吨级燃料前和燃烧后二氧化碳捕集示范工程;同时,二氧化碳利用和封存技术环节也创新出多种具有自主知识产权的技术,中国CCUS领域的国际专利与相关论文发表数量也在快速增加。
第三, CCUS项目需要政府和企业在资金、技术等方面长期持久稳定的投资,但融资难度是目前发展CCUS的主要障碍。一是二氧化碳捕集的成本不确定,低浓度二氧化碳捕集成本较高,不利于企业形成经济回报;二是CCUS技术存在不确定性,尤其是封存环节涉及地质勘测的复杂性,可能增加企业的经营风险;三是缺乏政策指引和机理机制,CCUS的研发和示范成果现阶段难以给企业和投资者带来收益,因此机构缺乏投资动力。
总体上看,中国CCUS领域仍有很大发展空间;而政府若要通过普及CCUS技术来推进碳排放下降,则需要给予相关企业包括直接投资、碳税、新能源补贴等在内的激励政策。


4.2.2 生态固碳:增加生态碳汇
碳汇,是指通过植树造林、森林管理、植被恢复等措施,利用植物光合作用吸收大气中的二氧化碳,并将其固定在植被和土壤中,从而减少温室气体在大气中浓度的过程、活动或机制。森林作为陆地生态系统中最大的碳库,在稳定全球碳循环和缓解全球变暖方面的作用举足轻重;此外,加强生态保护修复,增强草原、绿地、湖泊、湿地等自然生态系统的固碳能力也十分重要。
《联合国气候变化框架公约》已将森林碳汇作为一种新型森林经营产品纳入到《京都议定书》的清洁发展机制框架中。中国也将森林碳汇作为应对气候变化的重要途径,早在各试点省 (市) 碳交易市场成立之初,国家发展和改革委员会就对各试点市场开展的森林碳汇项目抵消政策颁布了一系列激励措施,并认为森林碳汇项目抵消政策有助于实现不同地区之间的资源优势互补,扩大试点碳交易市场跨行业、跨地区的影响。
碳汇对于拉动区域间的产业建设具有积极的促进作用,甚至可以通过碳汇买卖实现精准扶贫。特别是针对于中、西部地区的发展提供了新的机遇。政策方面,发展碳汇和中西部地区发展大方向契合,发展林草业为基础的生态环境建设契合西部大开发战略目标,并且可能因此获得更多的生态补偿。在生态环境的进一步改善的基础上将使西部成为更加重要的旅游目的地,增加旅游收入,摆脱生态与经济发展相矛盾的恶性循环,并可以引入碳汇扶贫和生态扶贫等新机制。强大的碳汇能力既可以舒缓自身节能减排压力,又能够对外出口,获取资金和技术。具体来看,可以通过政府发放生态效益补偿金等方式来推动地方种植林木,在此基础上可以进行合理发展采伐业、林间养殖业、生态旅游业等,让森林既作为碳吸收的工具,又可以为当地人民长期创造财富。

4.3路径三:绿色金融支持碳中和
2016 年被誉为中国绿色金融元年。2016年8月31日,人民银行、财政部等七部委联合印发的《关于构建绿色金融体系的指导意见》(以下简称《指导意见》),将绿色金融定义为“对环保、节能、清洁能源、绿色交通、绿色建筑等领域的项目投融资、项目运营、风险管理等所提供的金融服务”。
《指导意见》提出了我国第一个较为系统的绿色金融发展政策框架,旨在通过发展金融产品和服务、实施相关政策工具支持我国经济的绿色转型。在《指导意见》的推动下,我国绿色金融产品与政策工具等领域取得了诸多进展,到目前已经围绕绿色信贷、绿色债券、绿色股票、绿色保险、绿色基金、绿色保险与碳金融等建立了多层次的绿色金融市场,并匹配了相应的政策支持(见下表),是全球首个构建起较为完善的绿色金融政策体系的国家。

目前中国已形成多层次绿色金融产品和市场体系。截至2020年末,绿色贷款余额近12万亿元,存量规模世界第一;绿色债券存量8132亿元,居世界第二。绿色金融资产质量整体良好,绿色贷款不良率远低于全国商业银行不良贷款率,绿色债券尚无违约案例。其中,我国绿色债券发展更是成效显著,具体有三点特征:一是发行规模较大,截至2020年末,累计发行绿色债券约1.2万亿元,规模仅次于美国,位居世界第二。二是发行期限长,约90%左右发行期限均在3年以上。三是支持环境改善效果显著,据初步测算,每年绿色债券募集资金投向的项目可节约标准煤5000万吨左右,相当于减排二氧化碳1亿吨以上。

碳达峰碳中和的“30·60”目标已经为中国绿色金融的发展提出了新的要求。一方面,相关测算显示,在碳中和愿景下,我国所需要的绿色低碳投资规模应该在100万亿元以上;另一方面,我国绿色金融发展还存在不少短板,例如绿色金融服务的碎片化现象、绿色金融标准体系并不能适应碳中和愿景等。因此,央行行长易纲已经提出了逐步完善绿色金融体系的五大支柱:一是健全绿色金融标准体系,做好统计、评估和监督等工作;二是完善金融机构监管和信息披露要求,对社会公开披露碳排放信息;三是构建政策激励约束体系,增加碳减排的优惠贷款投放,科学设置绿色资产风险权重等;四是不断完善绿色金融产品和市场体系,发展绿色信贷、绿色债券、绿色基金等产品,建设碳市场,发展碳期货;五是加强绿色金融国际合作,绿色金融标准要“国内统一、国际接轨”,争取年内完成《中欧绿色金融共同分类目录》。可以想见,未来绿色金融领域将在政策支持下进入新的发展阶段,与此相关的绿色信贷、绿色债券、绿色基金、碳交易碳期货等领域,都将存在丰富的投资机遇。
05
风险提示
1.全球经济复苏低于预期,拖累绿色经济领域的投资与发展;
2.货币政策过快收紧导致无风险利率走高,全球金融市场出现动荡,可能影响绿色经济领域的投资收益水平。
3.绿色经济领域的相关技术发展缓慢,影响各领域节能减碳的推进。
附录
近年来应对全球气候变化的国际会议与公约

