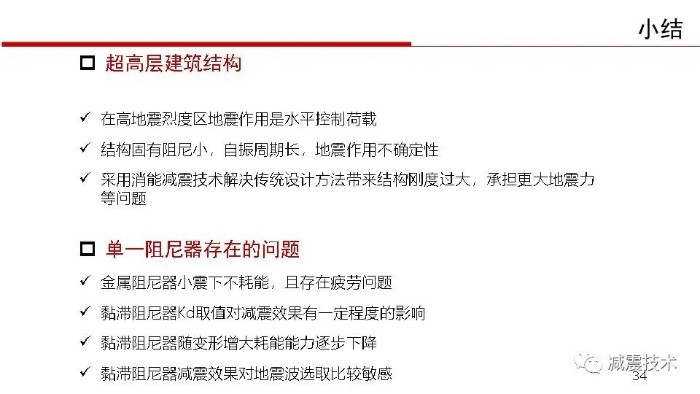
2021年10月21-23日,“第十八届高层建筑抗震技术交流会”于南昌成功举办,华建集团华东建筑设计研究总院结构总工程师包联进做了题为《混合减震技术在超高层建筑结构中的应用与探讨》的精彩报告。报告指出,金属阻尼器和黏滞阻尼器的性能具有优势互补的特点,在超高层建筑结构中,同时采用金属阻尼器和黏滞阻尼器,即混合减震技术,有望实现对结构更加灵活的控制,包括结构合理的抗侧刚度和不同地震水平下的耗能量级,并确保耗能效果的稳定性。本文对超高层建筑中利用金属阻尼器和黏滞阻尼器耗能减震的关键技术包括耗能技术适用性、耗能结构分析方法、阻尼器参数确定和实用设计方法进行全面探讨。现分享给大家,一起学习!


会议现场照片

包联进
华建集团华东建筑设计研究总院结构总工程师
报告题目:混合减震技术在超高层建筑结构中的应用与探讨




































来源:减震技术