|《大遗址保护利用“十四五”专项规划》印发
导读
近日,国家文物局印发了《大遗址保护利用“十四五”专项规划》(文物保发〔2021〕29号,以下简称《规划》),为便于有关单位更好地理解掌握《规划》内容,国家文物局文物保护与考古司有关负责人就相关问题回答了记者提问。
问
请简要介绍《规划》制定的主要背景。
答:古遗址、古墓葬实证了我国百万年人类史、一万年文化史、五千多年文明史,是我国文物的重要类型。2005年,财政部、国家文物局共同印发了《大遗址保护专项经费管理办法》,正式启动了大遗址保护工程。在发展改革、财政、自然资源(原国土)等部门支持下,国家文物局连续制定实施了“十一五”“十二五”“十三五”大遗址保护专项规划,持续指导各地开展大遗址考古研究、文物保护、展示利用、文化传承等工作,初步形成了以“六片、四线、一圈”为核心、以150处大遗址为支撑的大遗址保护格局,评定公布了36处国家考古遗址公园,大运河、丝绸之路和良渚、殷墟、老司城、元上都等7处大遗址被列入世界遗产名录。大遗址保护理念得到社会普遍认可,大遗址保护利用在传承弘扬中华优秀传统文化、建设社会主义文化强国中发挥了重要作用。当前,我国正处于“两个一百年”奋斗目标的历史交汇期,大遗址保护利用工作需要找准定位、创新思路、精准发力,继续发挥示范性、综合性、带动性作用,探索符合国情的文物保护利用之路。
问
《规划》的编写框架和主要内容是什么?
答:《规划》包括正文和附件两部分。正文涵盖发展形势、总体要求、主要任务、保障措施四个部分,附件为“十四五”时期大遗址名单。《规划》制定了加强大遗址考古工作、完善大遗址空间用途管制措施、深化理论制度研究与科技应用、实施大遗址综合保护工程、提升大遗址展示利用水平、推动国家考古遗址公园高质量发展、构建新时代大遗址保护利用新格局、创新大遗址保护利用体制机制等8项主要任务、14项重点工作,并明确了加强组织领导、加大经费投入、强化政策保障、加强队伍建设、严格督促落实等保障措施。
问
请介绍一下《规划》的特点。
答:《规划》立足大遗址保护利用现状和主要问题,提出坚持国家属性、考古支撑、保护第一、合理利用、创新驱动、融合发展等基本原则,具有以下特点:
第一,强化国家属性。《规划》将大遗址作为构建中华文明标识体系的重要内容,提出构建新时代大遗址保护利用新格局、完善大遗址规划体系、将大遗址纳入国家文化公园和国家公园等内容,突出国家宏观指导。在确定“十四五”时期大遗址时,重点考虑能够体现中华文明发展主线的重要古遗址古墓葬,及时增补重大考古新发现,确保大遗址的典型性和代表性。同时,明确提出中央主导、央地互动,鼓励有条件的地方建设省级考古遗址公园,重视调动地方人民政府的积极性和主动性。
第二,对接上位规划和重大政策。《中华人民共和国国民经济和社会发展第十四个五年规划和2035年远景目标纲要》明确要求推进重要大遗址保护、建设国家考古遗址公园,由国办印发的《“十四五”文物保护和科技创新规划》对大遗址工作进行专门部署,对此,《规划》严格对标,提出细化落实举措。与此同时,积极衔接《关于在城乡建设中加强历史文化保护传承的意见》《关于推进博物馆改革发展的指导意见》《文化保护传承利用工程实施方案》《中华优秀传统文化传承发展工程“十四五”重点项目规划》等相关重要文件内容,聚合各方政策红利,增强《规划》可操作性。
第三,着力夯实基础工作。《规划》充分梳理、归纳以往大遗址保护工作成果,针对新形势和新要求,继续加强大遗址考古、空间用途管制、理论制度研究与科技应用、文物本体抢救保护等基础工作,并细化“十四五”时期任务,提出“考古中国”重大项目、国家重点区域考古标本库房建设、“先考古、后出让”政策落实、文化科技创新基地建设、边疆地区大遗址文物本体抢救保护项目等具体内容,进一步夯实大遗址保护利用的根基。
第四,推动更高水平展示利用。“十一五”“十二五”“十三五”期间的大遗址保护专项规划,侧重于解决保护问题。此次调整标题为《大遗址保护利用“十四五”专项规划》,更加关注利用工作。在基本原则中提出合理利用、创新驱动、融合发展等原则,明确了利用的方向和要求。《规划》提出了“提升大遗址展示利用水平”“推动国家考古遗址公园高质量发展”两项主要任务,并且吸纳已有经验做法,如举办国家考古遗址公园文化艺术周、建设一流遗址博物馆、实施大遗址研学精品工程等,促进大遗址展示利用从强调开放数量,转变为重视开放服务质量和效果。
问
请问《规划》如何保证各项任务能够落实?
答:《规划》编制过程中,我们充分调研了省级文物行政部门、基层文物管理机构和相关行业单位的政策需求和期望愿景,详细梳理了《大遗址保护“十三五”专项规划》执行情况,在此基础上确定了总体目标、具体措施和任务,增强《规划》的实操性。
《规划》采用定性和定量指标相结合方式,提出“十四五”期间大遗址保护利用工作的考核指标。如建设20处国家重点区域考古标本库房、完成100处重要大遗址基础信息采集、出版20—30部重要大遗址考古报告、进一步实现60—70处大遗址对外开放、新增10—15处国家考古遗址公园等。同时,充分考虑大遗址保护利用工作的复杂性,仍然强调夯实基础、抓好示范案例,在考古研究、理论研究、技术创新、国家考古遗址公园建设等方面提出定性要求,特别是针对预防性保护、权益分配、文物补偿、土地增减挂钩等理论研究和制度设计,以鼓励和支持为主,倡导地方人民政府制度创新、试验和探索。《规划》聚焦现有政策红利,积极对接国家公园、国家文化公园、国家文物保护利用示范区、全国文物安全工作部际联席会议机制、研学教育等已有政策,力争实现政策优势最大化。
大遗址保护利用是具有中国特色、符合中国国情的文物保护利用模式,是中国文化遗产保护利用的重大创新。《规划》是在《中华人民共和国国民经济和社会发展第十四个五年规划和2035年远景目标纲要》和《“十四五”文物保护和科技创新规划》指导下的专项规划,为确保“十四五”期间大遗址保护利用工作高质量推进、各项任务圆满完成,提供了规划保障。
全文如下
大遗址保护利用“十四五”专项规划
为明确新时代大遗址保护利用工作定位,做好“十四五”时期大遗址保护利用工作,根据《关于加强文物保护利用改革的若干意见》、《“十四五”文物保护和科技创新规划》,制定本规划。
一、发展形势
大遗址是实证中国百万年人类史、一万年文化史、五千多年文明史的核心文物资源。做好大遗址保护利用工作,让陈列在广阔大地上的遗产“活起来”,有利于突出中华文明的历史文化价值,有利于体现中华民族的精神追求,有利于向世人展示全面真实的古代中国和现代中国。
“十三五”时期,我国初步形成了符合中国国情、具有中国特色的大遗址保护管理模式。大遗址考古研究、保护管理、开放服务、队伍建设、制度创新等方面取得显著成果。36家国家考古遗址公园对外开放,省级考古遗址公园建设多点启动,考古工作基地(站)、遗址博物馆等约束性指标全面完成。良渚遗址成功列入世界遗产名录,长城、大运河国家文化公园建设高标准起步、高质量推进。大遗址保护理念得到社会普遍认可,大遗址保护利用工作在传承中华优秀传统文化、推进社会主义文化强国建设中发挥了重要作用。
但是,我国大遗址保护利用仍然存在深层次问题。考古研究投入不平衡,整体基础依然薄弱;保护利用理论研究和科技引领不够,科研成果转化滞后;大遗址空间用途管制措施尚不完善,体制机制创新动力不足,人才队伍建设亟待加强;保护与展示利用模式相对单一,国家考古遗址公园“一园一策”尚未全面落实,大遗址“活起来”的办法不多、活力不够,大遗址保护利用与城乡发展建设之间的矛盾仍然突出。
“十四五”时期是我国全面建成小康社会、实现第一个百年奋斗目标之后,乘势而上开启全面建设社会主义现代化国家新征程、向第二个百年奋斗目标进军的第一个五年,我国将进入新发展阶段。面对新形势、新挑战、新机遇,大遗址保护利用工作需要不断改革创新,更好统筹保护与利用、保护与发展的时代需求。
二、总体要求
(一) 指导思想
以习近平新时代中国特色社会主义思想为指导,紧紧围绕社会主义文化强国建设,以满足人民日益增长的美好生活需要为目标,以高质量发展为主题,以改革创新为动力,持续开展大遗址考古研究,努力提升大遗址保护利用综合能力和整体水平,充分发挥大遗址在传承中华优秀传统文化中的重要作用,为实现中华民族伟大复兴的中国梦做出积极贡献。
(二) 基本原则
——坚持国家属性。强化大遗址的核心文物资源地位,突出中央主导、央地互动、部门协调,压实政府责任,依托大遗址构建中华文明标识体系,铸牢中华民族共同体意识,培育和践行社会主义核心价值观。
——坚持考古支撑。发挥考古研究在大遗址保护利用中的基础作用,将考古研究贯穿于大遗址保护利用全过程,不断廓清大遗址价值内涵,明确保护重点,丰富展示内容,拓展传播渠道,全面阐释中华文明起源和发展的历史脉络、灿烂成就以及对人类文明进步的突出贡献。
——坚持保护第一。推动“先考古、后出让”政策落地,严守文物安全底线。引导预防性保护与抢救性保护并重,促进考古、保护与展示措施有效衔接,系统保护各个历史时期的大遗址及其周边环境、相关非物质文化遗产,实现文物本体科学保护和可持续展示利用。
——坚持合理利用。以“价值利用”为导向,兼顾“相容使用”,发挥大遗址的社会教育功能和使用价值,充分运用创意、科技手段多维度、多方式展现大遗址价值内涵,让大遗址活起来、传下去。
——坚持创新驱动。推动大遗址保护利用理论创新、技术创新、方法创新,不断健全中国特色大遗址保护利用理论制度体系。充分发挥科技创新的支撑作用,提高科技成果转移转化成效,丰富保护利用传播技术手段,促进中华优秀传统文化创造性转化、创新性发展。
——坚持融合发展。正确处理大遗址保护利用与城乡发展、生态保护、文化建设的关系,坚持以人民为中心,促进分类管理、多方参与、社会共享,探索文物领域深层次改革,兼顾当前利益与长远利益、局部利益与全局利益,推动大遗址融入现代生活。
(三) 总体目标
到2025年,大遗址保护利用总体格局基本成型。文物本体和周边环境总体安全,大遗址考古研究、保护管理、展示利用、教育休闲、传承创新、传播交流等方面取得重要成果,形成一批可复制、可推广的示范案例,中国特色大遗址保护利用理论制度体系更加健全,在增强国家文化软实力、传承中华优秀传统文化、促进经济社会高质量发展、构建人类命运共同体中的重要作用更加彰显。
三、主要任务
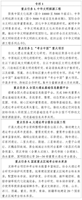
(一)加强大遗址考古工作
深入推进中华文明探源研究、“考古中国”重大项目,支持重要大遗址编制中长期考古工作计划,系统持续开展考古测绘、调查、勘探和发掘,搭建全国大遗址基础信息数据平台。实施考古报告出版工程,做好考古成果的挖掘、整理、阐释和国际传播工作。支持央地共建、省地共建、校地共建考古工作基地(站),建设20处国家重点区域考古标本库房,实现区域考古标本管理现代化、规范化。

(二)完善大遗址空间用途管制措施
在国土空间规划体系下,健全完善大遗址规划体系,突出《大遗址保护利用“十四五”专项规划》的指导作用。完成大遗址文物保护规划编制(修编)和公布实施,保护规划强制性内容纳入相应的国土空间总体规划和详细规划,充分发挥规划的指导约束作用。组织编制线性大遗址、大遗址保护利用片区专项规划纲要,增强跨区域保护利用策略协同。鼓励大遗址集中分布市(县)编制文物资源规划,协调区域文物资源综合保护利用。规范大遗址保护区划内的建设活动,严格依据国土空间详细规划进行建设项目的用地和规划审核,落实“先考古、后出让”政策,理顺基本建设与考古工作的关系。
(三)深化理论制度研究与科技应用
重点开展大遗址价值标准、预防性保护、权益分配,以及中华文明标识体系、文物补偿、土地增减挂钩等理论研究和制度设计,逐步形成具有中国特色的大遗址保护利用理论制度体系。支持文物管理机构与中国文化遗产研究院、敦煌研究院、西北大学、浙江大学、兰州大学等科研机构、高校、企业合作,协同建设文化科技创新实验室、基地、示范区,促进产学研用一体化,强化技术集成和系统解决方案供给能力,推动土遗址结构加固、遗址病害长期监测预警、野外无人安全监控、适应性遥感测绘、遗址大场景数字化展示和人机互动等关键技术研发,建立与大遗址保护利用技术创新相适应的全链条标准体系,促进科技装备水平整体跃升,形成一批科研成果、示范案例和技术标准。
(四)实施大遗址综合保护工程
对接国家发展战略和城乡建设需求,统筹开展文物本体抢救保护、文物周边环境综合整治和文物安全防护设施建设项目,实现大遗址文物本体和周边环境综合保护。强化前期研究、现场勘察和跟踪评价等环节,健全完善工程全流程管理。推动大遗址预防性保护常态化,落实日常巡查和定期病害监测,开展大遗址防灾减灾研究,探索建立大遗址应急监测与预警机制。实施边疆地区和荒野型大遗址安全监测监控试点,利用现代科技手段实现安防设施和巡查全覆盖,有效防控文物安全风险。

(五)提升大遗址展示利用水平
实施大遗址展示提升工程和大遗址研学精品工程,推介一批实证文明起源、彰显文化传承、见证民族融合、印证文明互鉴的大遗址展示利用项目。持续推动西夏陵、御窑厂窑址(含湖田窑址、高岭瓷土矿遗址)、石峁遗址申报世界遗产,积极培育二里头遗址、三星堆遗址、渤海国上京龙泉府遗址、古格王国遗址、钓鱼城遗址等世界遗产申报预备项目,全方位展现中国大遗址保护利用成果和实践经验。

(六)推动国家考古遗址公园高质量发展
完善国家考古遗址公园制度设计,健全年度监测、综合评估、准入退出和社会参与机制。完成第三次国家考古遗址公园运行评估,激活立项单位。开展第四批国家考古遗址公园评定,新增10—15处国家考古遗址公园,培育长江三峡考古遗址公园等20—30处立项单位。引导地方人民政府有序建设省级考古遗址公园。支持创建一流的遗址博物馆,举办专题化、特色化、精品化文旅活动。实施国家考古遗址公园数字互联工程,提升公园开放服务水平。发挥国家考古遗址公园联盟作用,打造国家考古遗址公园文化艺术周活动品牌。实现参观总人数1500万人次/年。

(七)构建新时代大遗址保护利用新格局
对接京津冀协同发展、长江经济带发展、粤港澳大湾区建设、长三角一体化发展、黄河流域生态保护和高质量发展、成渝经济圈建设、西部大开发、东北全面振兴、中部地区崛起、东部率先发展等区域重大战略,依托大遗址构建中华文明标识体系,形成重要大遗址、国家遗产线路、大遗址保护利用片区为代表,“点、线、面”相结合的大遗址保护利用新格局。重点打造丝绸之路、秦直道、蜀道、万里茶道、南粤古驿道、湘桂古道、河西走廊等国家遗产线路,持续建设西安、洛阳、郑州、曲阜、荆州、成都大遗址保护利用片区,勾勒文明经纬、延续中华文脉。

(八)创新大遗址保护利用体制机制
强化中央主导、央地互动,支持大遗址纳入国家文化公园、国家公园,探索中央与地方合作共建大遗址保护利用片区、文物保护利用示范区。推动大遗址分类管理,因地制宜设立综合性大遗址管理机构、多部门协调管理机制,培育和发展理事会,增强大遗址保护管理能力。推动大遗址安全防范工作纳入当地社会治安防控体系建设框架,坚持群防群治,支持山东、河南、湖北、四川、陕西等大遗址集中分布地区设置安全防护综合控制平台。

四、保障措施
(一)加强组织领导
建立发展改革、财政、自然资源、农业农村、文化和旅游、文物等多部门沟通协调机制,加强工作协同。落实政府主体责任,将大遗址保护利用工作纳入地方领导干部政绩考核综合评价体系,鼓励地方人民政府颁布大遗址保护利用专项法规,充分发挥地方人民政府的积极性和创造性。
(二)加大经费投入
完善国家引导、地方支持、社会参与的多元经费渠道,集中中央与地方资金投入。建立健全社会参与的权益分配、绩效评价和补偿、激励、奖励机制,加强资金使用事中事后监管,提高资金使用效益。
(三)强化政策保障
加强本规划与《“十四五”文物保护和科技创新规划》,长城、大运河、黄河等国家文化公园建设保护规划以及“中华优秀传统文化传承发展工程”“文化保护传承利用工程”等统筹实施,推动各类扶持政策形成合力。
(四)加强队伍建设
持续强化大遗址所在地考古、文物保护和管理队伍建设,进一步提高考古、文博专业人员比例和职称待遇,健全人才激励机制,保持基层队伍稳定。加大人才培训力度,提高队伍整体素质能力。培育跨领域跨学科创新团队,发展壮大志愿者队伍,充分激发国家考古遗址公园联盟活力。
(五)严格督促落实
省级文物行政部门负责细化本省(区、市)“十四五”期间大遗址保护利用工作具体任务,重大问题及时向国家文物局报告。地方人民政府具体组织开展大遗址保护利用工作。国家文物局适时开展大遗址保护利用“十四五”专项规划执行情况评估,并根据评估结果调整政策和项目支持重点。
附 件
“十四五”时期大遗址
一、省、自治区、直辖市(145处)
1. 北 京(3处):周口店遗址、圆明园遗址、琉璃河遗址
2. 河 北(7处):泥河湾遗址群、燕下都遗址、中山古城遗址、赵邯郸故城(含赵王陵)、邺城遗址、定窑遗址、元中都遗址
3. 山 西(5处):陶寺遗址、侯马晋国遗址、曲村—天马遗址、晋阳古城遗址、蒲津渡与蒲州故城遗址
4. 内蒙古(4处):和林格尔土城子遗址、居延遗址(含甘肃部分)、辽上京遗址(含辽陵及奉陵邑)、元上都遗址
5. 辽 宁(3处):牛河梁遗址、高句丽遗址(凤凰山山城、五女山山城)、三燕龙城遗址
6. 吉 林(4处):高句丽遗址(洞沟古墓群、丸都山城、国内城、罗通山城、自安山城、龙潭山城)、渤海遗址(渤海中京遗址、八连城遗址、磨盘村山城)、辽金捺钵遗址(城四家子城址、春捺钵遗址群)、长白山神庙遗址
7. 黑龙江(2处):渤海国上京龙泉府遗址、金上京会宁府遗址
8. 上 海(1处):青龙镇遗址
9. 江 苏(7处):鸿山墓群、阖闾城遗址、徐州汉墓群、黄泗浦遗址、南朝陵墓群、扬州城遗址、明故宫遗址
10.浙 江(8处):上山遗址、河姆渡遗址、良渚遗址、安吉古城遗址、上林湖越窑遗址、大窑龙泉窑遗址、临安城遗址、宋六陵
11.安 徽(6处):凌家滩遗址、双墩遗址、禹会村遗址、寿春城遗址、大工山-凤凰山铜矿遗址、明中都遗址
12. 福 建(4处):万寿岩遗址、平潭壳丘头遗址群、城村汉城遗址、德化窑遗址
13. 江 西(5处):吴城遗址(含筑卫城遗址)、紫金城城址与铁河古墓群(南昌汉代海昏侯墓)、铜岭铜矿遗址、吉州窑遗址、御窑厂窑址(含湖田窑址、高岭瓷土矿遗址)
14.山 东(10处):大汶口遗址、焦家遗址、两城镇遗址(含尧王城遗址)、城子崖遗址、大辛庄遗址、东平陵故城、临淄齐国故城、曲阜鲁国故城、杨家盐业遗址群、即墨故城及六曲山墓群(含琅琊台遗址)
15. 河 南(16处):仰韶村遗址、北阳平遗址、大河村遗址、平粮台古城遗址、二里头遗址、偃师商城遗址、郑州商城遗址、小双桥遗址、殷墟、郑韩故城、汉魏洛阳故城、邙山陵墓群、隋唐洛阳城遗址、北宋东京城遗址、宋陵、清凉寺汝官窑遗址
16. 湖 北(6处):屈家岭遗址、石家河遗址、盘龙城遗址、铜绿山古铜矿遗址、楚纪南故城 (含龙湾遗址)、擂鼓墩古墓群
17. 湖 南(4处):城头山遗址、炭河里遗址、铜官窑遗址、老司城遗址
18. 广 东(3处):石峡遗址、南越国宫署遗址、笔架山潮州窑遗址
19. 广 西(3处):甑皮岩遗址、合浦汉墓群与汉城遗址(含草鞋村遗址、大浪古城遗址)、靖江王陵
20. 重 庆(1处):钓鱼城遗址
21. 四 川(5处):成都平原史前城址、三星堆遗址、金沙遗址、罗家坝遗址、城坝遗址
22. 贵 州(2处):可乐遗址、海龙囤遗址
23. 云 南(2处):太和城遗址、石寨山古墓群
24. 西 藏(3处):古格王国遗址、芒康盐井古盐田、藏王墓
25.陕 西(15处):杨官寨遗址、石峁遗址、周原遗址、丰镐遗址、秦雍城遗址、栎阳城遗址、秦咸阳城遗址、阿房宫遗址、秦始皇陵、汉长安城遗址、西汉帝陵(含薄太后陵)、隋大兴唐长安城遗址(含大明宫遗址)、唐代帝陵(含顺陵)、统万城遗址、黄堡镇耀州窑遗址
26.甘 肃(3处):大地湾遗址、大堡子山遗址、锁阳城遗址
27. 青 海(2处):喇家遗址、热水墓群
28. 宁 夏(2处):水洞沟遗址、西夏陵
29. 新 疆(9处):吉仁台沟口遗址、北庭故城遗址、苏巴什佛寺遗址、交河故城、高昌故城、达勒特古城遗址、卓尔库特古城遗址、阔纳协海尔古城遗址、坎儿井地下水利工程
二、跨省、自治区、直辖市(5处)
1. 长城:第一批国家级长城重要点段
2.大运河:路县故城遗址、大名府故城、大运河南旺枢纽、河道总督署遗址、板闸遗址、回洛仓遗址、含嘉仓遗址、州桥遗址、荥阳故城(含古荥冶铁遗址)、柳孜遗址等
3. 秦直道:秦直道起点遗址、秦直道延安段、秦直道庆阳段、秦直道东胜段等
4. 蜀道:子午道南段驿站、傥骆道周至段、褒斜道留坝段、金牛道广元段等
5. 明清海防:大鹏所城、蒲壮所城、蓬莱水城、大沽口炮台等
本文来源:国家文物局